Metal³ development environment walkthrough part 2: Deploying a new bare metal cluster
Introduction
This blog post describes how to deploy a bare metal cluster, a virtual one for simplicity, using Metal³/metal3-dev-env. We will briefly discuss the steps involved in setting up the cluster as well as some of the customization available. If you want to know more about the architecture of Metal³, this blogpost can be helpful.
This post builds upon the detailed metal3-dev-env walkthrough blogpost which describes in detail the steps involved in the environment set-up and management cluster configuration. Here we will use that environment to deploy a new Kubernetes cluster using Metal³.
Before we get started, there are a couple of requirements we are expecting to be fulfilled.
Requirements
- Metal³ is already deployed and working, if not please follow the instructions in the previously mentioned detailed metal3-dev-env walkthrough blogpost.
- The appropriate environment variables are setup via shell or in the
config_${user}.shfile, for example- CAPM3_VERSION
- NUM_NODES
- CLUSTER_NAME
Overview of Config and Resource types
In this section, we give a brief overview of the important config files and resources used as part of the bare metal cluster deployment. The following sub-sections show the config files and resources that are created and give a brief description of some of them. This will help you understand the technical details of the cluster deployment. You can also choose to skip this section, visit the next section about provisioning first and then revisit this.
Config Files and Resources Types

info “Information” Among these the config files are rendered under the path
https://github.com/metal3-io/metal3-dev-env/tree/master/vm-setup/roles/v1aX_integration_test/filesas part of the provisioning process.
A description of some of the files part of provisioning a cluster, in a centos-based environment:
| Name | Description | Path |
|---|---|---|
| provisioning scripts | Scripts to trigger provisioning of cluster, control plane or worker | ${metal3-dev-env}/scripts/provision/ |
| deprovisioning scripts | Scripts to trigger deprovisioning of cluster, control plane or worker | ${metal3-dev-env}/scripts/deprovision/ |
| templates directory | Templates for cluster, control plane, worker definitions | ${metal3-dev-env}/tests/roles/run_tests/templates |
| clusterctl env file | Cluster parameters and details | ${Manifests}/clusterctl_env_centos.rc |
| generate templates | Renders cluster, control plane and worker definitions in the Manifest directory |
${metal3-dev-env}/tests/roles/run_tests/tasks/generate_templates.yml |
| main vars file | Variable file that assigns all the defaults used during deployment | ${metal3-dev-env}/tests/roles/run_tests/vars/main.yml |
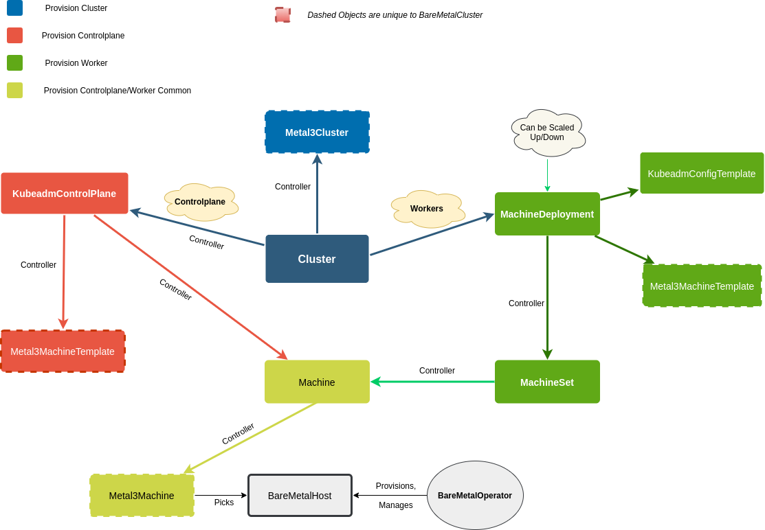
Here are some of the resources that are created as part of provisioning :
| Name | Description |
|---|---|
| Cluster | a Cluster API resource for managing a cluster |
| Metal3Cluster | Corresponding Metal3 resource generated as part of bare metal cluster deployment, and managed by Cluster |
| KubeadmControlPlane | Cluster API resource for managing the control plane, it also manages the Machine object, and has the KubeadmConfig |
| MachineDeployment | Cluster API resource for managing workers via MachineSet object, it can be used to add/remove workers by scaling Up/Down |
| MachineSet | Cluster API resource for managing Machine objects for worker nodes |
| Machine | Cluster API resource for managing nodes - control plane or workers. In case of Controlplane, its directly managed by KubeadmControlPlane, whereas for Workers it’s managed by a MachineSet |
| Metal3Machine | Corresponding Metal3 resource for managing bare metal nodes, it’s managed by a Machine resource |
| Metal3MachineTemplate | Metal3 resource which acts as a template when creating a control plane or a worker node |
| KubeadmConfigTemplate | A template of KubeadmConfig, for Workers, used to generate KubeadmConfig when a new worker node is provisioned |
Note
The corresponding KubeadmConfig is copied to the control
plane/worker at the time of provisioning.
Bare Metal Cluster Deployment
The deployment scripts primarily use ansible and the existing Kubernetes
management cluster (based on minikube ) for deploying the bare-metal
cluster. Make sure that some of the environment variables used for
Metal³ deployment are set, if you didn’t use config_${user}.sh for
setting the environment variables.
| Parameter | Description | Default |
|---|---|---|
| CAPM3_VERSION | Version of Metal3 API | v1alpha3 |
| POD_CIDR | Pod Network CIDR | 192.168.0.0/18 |
| CLUSTER_NAME | Name of bare metal cluster | test1 |
===
Steps Involved
All the scripts for cluster provisioning or de-provisioning are located
at -
${metal3-dev-env}/scripts/.
The scripts call a common playbook which handles all the tasks that are
available.
The steps involved in the process are:
- The script calls an ansible playbook with necessary parameters ( from env variables and defaults )
- The playbook executes the role -,
${metal3-dev-env}/tests/roles/run_tests, which runs the main task_file for provisioning/deprovisioning the cluster, control plane or a worker - There are
templates
in the role, which are used to render configurations in the
Manifestdirectory. These configurations use kubeadm and are supplied to the Kubernetes module of ansible to create the cluster. - During provisioning, first the
clusterctlenv file is generated, then the cluster, control plane and worker definition templates forclusterctlare generated at${HOME}/.cluster-api/overrides/infrastructure-metal3/${CAPM3RELEASE}. - Using the templates generated in the previous step, the definitions
for resources related to cluster, control plane and worker are
rendered using
clusterctl. - Centos or Ubuntu image is downloaded in the next step.
- Finally using the above definitions, which are passed to the
K8smodule in ansible, the corresponding resource( cluster/control plane/worker ) is provisioned. - These same definitions are reused at the time of de-provisioning the
corresponding resource, again using the
K8smodule in ansiblenote “Note” The manifest directory is created when provisioning is triggered for the first time and is subsequently used to store the config files that are rendered for deploying the bare metal cluster.

Provision Cluster
This script, located at the path -
${metal3-dev-env}/scripts/provision/cluster.sh, provisions the cluster
by creating a Metal3Cluster and a Cluster resource.
To see if you have a successful Cluster resource creation( the cluster still doesn’t have a control plane or workers ), just do:
kubectl get Metal3Cluster ${CLUSTER_NAME} -n metal3
This will return the cluster deployed, and you can check the cluster details by describing the returned resource.
Here is what a Cluster resource looks like:
kubectl describe Cluster ${CLUSTER_NAME} -n metal3
apiVersion: cluster.x-k8s.io/v1alpha3
kind: Cluster
metadata: #[....]
spec:
clusterNetwork:
pods:
cidrBlocks:
- 192.168.0.0/18
services:
cidrBlocks:
- 10.96.0.0/12
controlPlaneEndpoint:
host: 192.168.111.249
port: 6443
controlPlaneRef:
apiVersion: controlplane.cluster.x-k8s.io/v1alpha3
kind: KubeadmControlPlane
name: bmetalcluster
namespace: metal3
infrastructureRef:
apiVersion: infrastructure.cluster.x-k8s.io/v1alpha3
kind: Metal3Cluster
name: bmetalcluster
namespace: metal3
status:
infrastructureReady: true
phase: Provisioned
Provision Controlplane
This script, located at the path -
${metal3-dev-env}/scripts/provision/controlplane.sh, provisions the
control plane member of the cluster using the rendered definition of the
control plane explained in the Steps Involved section. The
KubeadmControlPlane creates a Machine which picks up a BareMetalHost
satisfying its requirements as the control plane node, and it is then
provisioned by the Bare Metal Operator. A Metal3MachineTemplate
resource is also created as part of the provisioning process.
Note
It takes some time for the provisioning of the control plane, you can watch the process using some steps shared a bit later
kubectl get KubeadmControlPlane ${CLUSTER_NAME} -n metal3
kubectl describe KubeadmControlPlane ${CLUSTER_NAME} -n metal3
apiVersion: controlplane.cluster.x-k8s.io/v1alpha3
kind: KubeadmControlPlane
metadata: #[....]
ownerReferences:
- apiVersion: cluster.x-k8s.io/v1alpha3
blockOwnerDeletion: true
controller: true
kind: Cluster
name: bmetalcluster
uid: aec0f73b-a068-4992-840d-6330bf943d22
resourceVersion: "44555"
selfLink: /apis/controlplane.cluster.x-k8s.io/v1alpha3/namespaces/metal3/kubeadmcontrolplanes/bmetalcluster
uid: 99487c75-30f1-4765-b895-0b83b0e5402b
spec:
infrastructureTemplate:
apiVersion: infrastructure.cluster.x-k8s.io/v1alpha3
kind: Metal3MachineTemplate
name: bmetalcluster-controlplane
namespace: metal3
kubeadmConfigSpec:
files:
- content: #[....]
replicas: 1
version: v1.18.0
status:
replicas: 1
selector: cluster.x-k8s.io/cluster-name=bmetalcluster,cluster.x-k8s.io/control-plane=
unavailableReplicas: 1
updatedReplicas: 1
kubectl get Metal3MachineTemplate ${CLUSTER_NAME}-controlplane -n metal3
To track the progress of provisioning, you can try the following:
kubectl get BareMetalHosts -n metal3 -w
The
BareMetalHostsresource is created whenMetal³/metal3-dev-envwas deployed. It is a kubernetes resource that represents a bare metal Machine, with all its details and configuration, and is managed by theBare Metal Operator. You can also use the short representation instead, i.e.bmh( short forBareMetalHosts) in the command above. You should see all the nodes that were created at the time of metal3 deployment, along with their current status as the provisioning progresses
Note
All the bare metal hosts listed above were created when Metal³ was deployed in the detailed metal3-dev-env walkthrough blogpost.
kubectl get Machine -n metal3 -w
This shows the status of the Machine associated with the control plane and we can watch the status of provisioning under PHASE
Once the provisioning is finished, let’s get the host-ip:
sudo virsh net-dhcp-leases baremetal
Information
baremetal is one of the 2 networks that were created at the time of
Metal3 deployment, the other being “provisioning” which is used - as
you have guessed - for provisioning the bare metal cluster. More
details about networking setup in the metal3-dev-env environment are
described in the - detailed metal3-dev-env walkthrough
blogpost.
You can log in to the control plane node if you want, and can check the deployment status using two methods.
ssh metal3@{control-plane-node-ip}
ssh metal3@192.168.111.249
Provision Workers
The script is located at
${metal3-dev-env-path}/scripts/provision/worker.sh and it provisions a
node to be added as a worker to the bare metal cluster. It selects one
of the remaining nodes and provisions it and adds it to the bare metal
cluster ( which only has a control plane node at this point ). The
resources created for workers are - MachineDeployment which can be
scaled up to add more workers to the cluster and MachineSet which then
creates a Machine managing the node.
Information
Similar to control plane provisioning, worker provisioning also takes some time, and you can watch the process using steps shared a bit later. This will also apply when you scale Up/Down workers at a later point in time.
This is what a MachineDeployment looks like
kubectl describe MachineDeployment ${CLUSTER_NAME} -n metal3
apiVersion: cluster.x-k8s.io/v1alpha3
kind: MachineDeployment
metadata: #[....]
ownerReferences:
- apiVersion: cluster.x-k8s.io/v1alpha3
kind: Cluster
name: bmetalcluster
uid: aec0f73b-a068-4992-840d-6330bf943d22
resourceVersion: "66257"
selfLink: /apis/cluster.x-k8s.io/v1alpha3/namespaces/metal3/machinedeployments/bmetalcluster
uid: f598da43-0afe-44e4-b793-cd5244c13f4e
spec:
clusterName: bmetalcluster
minReadySeconds: 0
progressDeadlineSeconds: 600
replicas: 1
revisionHistoryLimit: 1
selector:
matchLabels:
cluster.x-k8s.io/cluster-name: bmetalcluster
nodepool: nodepool-0
strategy:
rollingUpdate:
maxSurge: 1
maxUnavailable: 0
type: RollingUpdate
template:
metadata:
labels:
cluster.x-k8s.io/cluster-name: bmetalcluster
nodepool: nodepool-0
spec:
bootstrap:
configRef:
apiVersion: bootstrap.cluster.x-k8s.io/v1alpha3
kind: KubeadmConfigTemplate
name: bmetalcluster-workers
clusterName: bmetalcluster
infrastructureRef:
apiVersion: infrastructure.cluster.x-k8s.io/v1alpha3
kind: Metal3MachineTemplate
name: bmetalcluster-workers
version: v1.18.0
status:
observedGeneration: 1
phase: ScalingUp
replicas: 1
selector: cluster.x-k8s.io/cluster-name=bmetalcluster,nodepool=nodepool-0
unavailableReplicas: 1
updatedReplicas: 1
To check the status we can follow steps similar to Controlplane case:
kubectl get bmh -n metal3 -w
We can see the live status of the node being provisioned. As mentioned before
bmhis the short representation ofBareMetalHosts.
kubectl get Machine -n metal3 -w
This shows the status of Machines associated with workers, apart from the one for Controlplane, and we can watch the status of provisioning under PHASE
sudo virsh net-dhcp-leases baremetal
To get the node’s IP
ssh metal3@{control-plane-node-ip}
kubectl get nodes
To check if it’s added to the cluster
ssh metal3@{node-ip}
If you want to log in to the node
kubectl scale --replicas=3 MachineDeployment ${CLUSTER_NAME} -n metal3
We can add or remove workers to the cluster, and we can scale up the MachineDeployment up or down, in this example we are adding 2 more worker nodes, making the total nodes = 3
Deprovisioning
All of the previous components have corresponding de-provisioning scripts which use config files, in the previously mentioned manifest directory, and use them to clean up the worker, control plane and cluster.
This step will use the already generated cluster/control plane/worker
definition file, and supply it to Kubernetes ansible module to
remove/de-provision the resource. You can find it, under the Manifest
directory, in the Snapshot shared at the beginning of this blogpost
where we show the file structure.
For example, if you wish to de-provision the cluster, you would do:
sh ${metal3-dev-env-path}/scripts/deprovision/worker.sh
sh ${metal3-dev-env-path}/scripts/deprovision/controlplane.sh
sh ${metal3-dev-env-path}/scripts/deprovision/cluster.sh
Note
The reason for running the deprovision/worker.sh and
deprovision/controlplane.sh scripts is that not all objects are
cleared when we just run the deprovision/cluster.sh script.
Following this, if you want to de-provision the control plane it is
recommended to de-provision the cluster itself since we can’t
provision a new control plane with the same cluster. For worker
de-provisioning, we only need to run the worker script.
The following video demonstrates all the steps to provision and de-provision a Kubernetes cluster explained above.
Summary
In this blogpost we saw how to deploy a bare metal cluster once we have a Metal³(metal3-dev-env repo) deployed and by that point we will already have the nodes ready to be used for a bare metal cluster deployment.
In the first section, we show the various configuration files, templates, resource types and their meanings. Then we see the common steps involved in the provisioning process. After that, we see a general overview of how all resources are related and at what point are they created - provision cluster/control plane/worker.
In each of the provisioning sections, we see the steps to monitor the provisioning and how to confirm if it’s successful or not, with brief explanations wherever required. Finally, we see the de-provisioning section which uses the resource definitions generated at the time of provisioning to de-provision cluster, control plane or worker.
Here are a few resources which you might find useful if you want to explore further, some of them have already been shared earlier.